网站支持IPV6 无障碍阅读 适老化模式
当前位置:首页 > 政府信息公开 > 政府信息公开制度 > 国务院和国务院办公厅文件

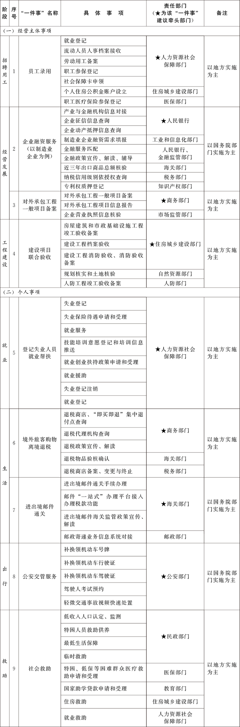
国务院办公厅关于印发《“高效办成一件事”2025年度第二批重点事项清单》的通知

发布时间: 2025-07-10 15:45:00 背景色:
索引号 620721126/2025-00012 发文字号
关键词 发布机构 肃南县政务中心
公开形式 责任部门
生成日期 2025-07-10 15:45:00 是否有效

各省、自治区、直辖市人民政府,国务院各部委、各直属机构:

《“高效办成一件事”2025年度第二批重点事项清单》已经国务院同意,现印发给你们,请结合实际认真组织实施。

国务院办公厅         

2025年7月3日          

(此件公开发布)

“高效办成一件事”2025年度第二批重点事项清单