| 索引号 | 620721022/2022-00006 | 发文字号 | 肃政发〔2022〕29号 |
|---|---|---|---|
| 关键词 | 发布机构 | 肃南县政府办;肃南县残联 | |
| 公开形式 | 主动公开 | 责任部门 | |
| 生成日期 | 2022-07-18 15:40:00 | 是否有效 | 是 |
各乡(镇)人民政府、县政府(省市驻肃)各部门、单位:
《肃南裕固族自治县“十四五”残疾人保障和发展规划》已经县政府同意,现印发给你们,请结合各自工作实际,认真组织实施。
肃南县人民政府
2022年7月15日
肃南裕固族自治县“十四五”残疾人保障和发展规划
为深入贯彻落实习近平总书记关于残疾人事业的重要指示批示精神和党中央、国务院决策部署以及省、市工作要求,进一步保障残疾人民生,促进残疾人发展,为全面完成建设肃南县各民族共同富裕先行区的工作任务,依据《中华人民共和国残疾人保障法》《甘肃省“十四五”残疾人保障和发展规划》《张掖市人民政府关于印发张掖市“十四五”残疾人保障和发展规划的通知》和《肃南裕固族自治县国民经济和社会发展第十四个五年规划和二〇三五年远景目标纲要》,制定本规划。
一、编制背景
“十三五”以来,在县委、县政府的正确领导下,全县残疾人事业以习近平新时代中国特色社会主义思想为指导,按照习近平总书记“对残疾人要格外关心、格外关注”的重要指示,认真贯彻落实党中央、国务院和省、市关于残疾人事业发展的重要部署,残疾人民生改善和残疾人事业发展取得重大成就,为自治县开启全面建设社会主义现代化国家新征程、建设肃南县各民族共同富裕先行区奠定了坚实基础。
(一)残疾人基本生活水平显著提高。“十三五”期间,城镇残疾人家庭人均可支配收入年均增速达到8%,农牧村残疾人家庭人均可支配收入年均增速达到12%;农牧村建档立卡贫困残疾人脱贫率达到100%;残疾人家庭存量危房改造率达到100%;完成无障碍改造67户。“全面建成小康社会,残疾人一个也不能少”的脱贫目标如期完成。
(二)残疾人社会保障体系更加完善。残疾人基本医疗保险、大病保险、医疗救助保障实现全覆盖,基本养老保险和医疗保险累计代缴5095人;全县501名重度残疾人和475名困难残疾人分别享受了护理补贴和生活补贴,两项补贴覆盖率均达到100%。将低收入家庭中的重度残疾人参照“单人户”纳入农牧村低保;对获得低保后生活仍有困难的重度残疾人,继续发放临时救助补贴;建立残疾儿童康复救助制度,42名残疾儿童及时得到救助。
(三)残疾人公共服务能力持续增强。坚持不懈开展白内障复明、听力筛查及助听器验配、肢体矫治、精神病综合防治、托养照护等系列康复服务,累计筛查眼病患者2278人(次),免费实施白内障复明手术197例,为223名低视力患者佩戴助视器;适配助听器160例,实施肢体矫治手术9例,免费发放轮椅、拐杖、坐便器等辅具621辆(件),残疾人辅助器具适配率达到98%,精准康复服务率达到100%,贫困残疾人家庭医生签约率和“一人一策”帮扶措施落实率均达到100%;残疾儿童少年接受义务教育比例达到95%以上;县乡村残疾人服务组织网络基本形成。
(四)扶残惠残政策进一步落实。走访慰问772名困难残疾人家庭,发放阳光家园补贴1288人(次)、三轮机动车燃油补贴1400人(次);为重度困难残疾人家庭生活用电给予适当补助,减免有线电视初装费及收视维护费;80岁以上残疾人全部享受高龄补贴;落实智力、精神一级残疾人托养补贴79人(次)。
(五)残疾人就业工作不断强化。“十三五”期间,依法推进按比例就业指标递增,累计安置残疾人就业64人。自主创业机构免费为残疾人进行培训和技术指导,带动帮扶周边残疾人就业45人。积极组织有就业意愿、缺乏就业技能的残疾人参加各类实用技术培训,先后举办残疾人职业技能培训班16期,累计培训残疾人1408人(次)。巩固扶持就业创业基地4个,培训基地2个,文创产业基地2个。
(六)残疾人精神面貌明显改善。越来越多的残疾人走出家门、融入社会,广泛参与社会主义精神文明建设,平等共享精神文化成果,展现了自强不息的积极形象。特别是在文化体育方面大展才华、成果丰硕,先后涌现出国家、省、市、县级非物质文化遗产传承人18人;10名运动员在省级特殊奥林匹克运动会和残疾人运动会荣获5金3银1铜的优异成绩,1名运动员入选国家级残疾人后备运动员库。县残联被评为全省群众体育先进单位。
目前,全县共有各类残疾人1423人,占全县总人口的3.7%,人数众多、特性突出,特别需要关心帮助。“十四五”时期,由于人口老龄化加快等因素,残疾仍会多发高发,残疾人全面发展和共同富裕面临的问题仍比较突出。一是残疾人返贫致贫风险高,相当数量的低收入残疾人家庭生活还比较困难。二是残疾人社会保障水平和就业质量不高,家庭人均收入与社会平均水平相比还存在不小差距。三是残疾人公共服务总量不足、分布不均衡,康复照护、无障碍等多样化需求还没有得到充分满足。四是残疾人平等权利还没有得到充分实现,歧视残疾人、侵害残疾人权益的现象还时有发生。五是服务残疾人的工作力量不足,解决做好残疾人事业的能力问题仍然是制约全县经济社会高质量发展的短板。
残疾人事业是中国特色社会主义事业的重要组成部分,扶残助残是社会文明进步的重要标志。习近平总书记强调,“残疾人事业一定要继续推动”,要“促进残疾人全面发展和共同富裕”。“十四五”时期,是我县建设各民族共同富裕先行区的关键时期。在全面建设社会主义现代化新肃南、加快推动县域经济高质量发展的征程中,决不能让残疾人掉队。我们要继续加快发展残疾人事业,团结带领残疾人与全县人民一道,积极投身全面建设社会主义现代化国家的伟大实践,共建共享更加幸福美好的新生活。
二、总体要求
(一)指导思想。以习近平新时代中国特色社会主义思想为指导,深入贯彻党的十九大和十九届历次全会精神,全面贯彻落实习近平总书记关于残疾人事业的重要指示批示精神和党中央、国务院决策部署,立足新发展阶段,完整、准确、全面贯彻新发展理念、融入新发展格局,坚持党的全面领导,坚持以人民为中心,以推动残疾人事业高质量发展为主题,以巩固拓展残疾人脱贫攻坚成果、促进残疾人全面发展和共同富裕为主线,注重补齐短板与提高质量相结合、兜底保障与积极赋能相结合、关注需求与优化供给相结合、巩固成果与创新机制相结合、政府主导与社会共建相结合,全力推进党建引领助残致富计划、天使康复(0—16岁)计划、阳光家园计划、“幸福.感恩”托养照护计划、品牌打造产业振兴计划、家庭无障碍改造计划、扶残助残技能培训计划、千名残疾人家庭走访探视计划、文化体育进残疾人家庭计划、百名残协专职委员素质提升计划,进一步保障残疾人平等权利,增进残疾人民生福祉,增强残疾人自我发展能力,促进残疾人事业与经济社会协调发展,不断满足残疾人对美好生活的向往。
(二)基本原则
坚持党的全面领导。坚决执行维护党中央权威和集中统一领导的各项制度,始终同以习近平同志为核心的党中央保持高度一致。健全党委领导、政府负责的残疾人工作领导体制,确保残疾人事业发展的正确方向。
坚持以人民为中心。坚持对残疾人格外关心、格外关注,解决好残疾人最关心、最直接、最现实的利益问题,激发残疾人的积极性、主动性、创造性,不断增强残疾人的获得感、幸福感、安全感。
坚持保基本兜底线。着力完善残疾人社会福利制度和关爱服务体系,织密扎牢残疾人民生保障安全网,堵漏洞、补短板、强弱项,改善残疾人生活品质,促进残疾人共建共享经济社会发展成果。
坚持固根基提质量。深化残疾人服务供给侧结构性改革,强化基础保障,推动残疾人事业高质量发展,满足残疾人多层次、多样化的发展需要。坚持统筹协调发展。发挥政府主导作用和社会力量、市场主体协同作用,发挥县乡优势和基层首创精神,集成政策、整合资源、优化服务,尽力而为、量力而行,促进残疾人事业与经济社会协调发展,推动自治县残疾人事业高质量发展。
(三)总体目标。到2025年,全县残疾人脱贫攻坚成果巩固拓展,生活品质得到新改善,民生福祉达到新水平。多层次的残疾人社会保障制度基本建立,残疾人基本民生得到稳定保障,重度残疾人得到更好照护。开展各类助残就业行动,持续打造残疾人文创产业、非遗传承、现代化种养等就业品牌,残疾人实现较为充分较高质量的就业。均等化的残疾人基本公共服务体系更加完备,健全残疾人关爱服务体系,提升残疾人康复、教育、文化、体育等公共服务质量。残疾人思想道德素养、科学文化素质和身心健康水平明显提高。无障碍环境持续优化,残疾人在政治、经济、文化、社会、家庭生活等各方面平等权利得到更好实现。残疾人事业基础保障条件明显改善,质量效益不断提升,残疾人的获得感、幸福感、安全感不断增强。
到2035年,残疾人事业与经济社会协调发展,与国家和省、市、县基本实现现代化目标相适应。残疾人物质生活更为宽裕,精神生活更为丰富,与社会平均水平的差距显著缩小。平等包容的社会氛围更加浓厚,残疾人充分享有平等参与、公平发展的权利,残疾人的全面发展和共同富裕取得更为明显的实质性进展。

三、重点任务
(一)建立更加稳定可靠的社会保障体系,进一步提高残疾人民生保障水平。
1.巩固拓展残疾人脱贫攻坚成果推进乡村振兴战略。农牧村残疾人家庭主要成员重度残疾、缺失劳动力,基本没有收入来源的纳入一类或二类低保对象施保。对完全丧失劳动能力或部分丧失劳动能力且无法通过产业就业获得稳定收入的残疾人,落实特困人员救助供养、残疾人两项补贴、临时救助、基本养老、基本医疗和大病救助等兜底保障措施,做到应保尽保、应兜尽兜。组织实施千名残疾人家庭走访探视计划,以农牧村重度残疾、一户多残、老残一体、依老养残等残疾人家庭为重点,兼顾缺少劳动力、就业增收难、主要依靠社会保障兜底等抗风险能力弱的残疾人家庭,以及突发意外致残家庭,加强返贫致贫风险排查,及时将符合条件的残疾人确定为监测对象,纳入防止返贫动态监测和帮扶范围,形成早发现、早干预、早帮扶、动态清零的防贫监测和帮扶机制。组织实施品牌打造产业振兴计划,扶持农牧村残疾人参与乡村振兴产业发展,五年培育2个就业品牌。组织实施党建引领助残致富计划,充分发挥基层党组织在扶残助残中的重要作用,组织协调各方面资源力量加强对残疾人的关心关爱。持续动员社会力量参与残疾人帮扶,不断提升帮扶实效。对有劳动能力的残疾人,开展针对性培训和产业扶持、就业帮扶,符合条件的优先纳入乡村振兴产业扶持计划、乡村公益性岗位增加收入。在深化农牧村集体产权制度改革中帮助残疾人共享集体经济发展成果,依法保障农牧村残疾人的土地承包经营权、宅基地使用权、集体收益分配权等权益。
2.加强残疾人社会救助保障。将符合条件的城乡残疾人纳入最低生活保障或特困人员救助供养范围,对低收入家庭中的重度残疾人落实单人户保障政策。做好对符合条件残疾人的医疗救助,强化医疗救助与基本医疗保险、大病保险的互补衔接,减轻残疾人医疗费用负担。落实临时救助制度,对符合条件的困难残疾人及时给予临时救助保障,做好突发公共事件中对困难残疾人的急难救助。
3.加快发展残疾人托养照护服务。组织实施“幸福·感恩”托养照护计划,推动建立残疾人长期照护体系。通过争取项目或引资加大资金投入,鼓励具备托养照护服务能力的社会组织在我县开办服务机构,填补残疾人康复托养照护工作无机构、无人员、无场地、无设施、无服务能力的空白。大力开展残疾人康复托养照护服务培训,着力增强专门服务机构对困难残疾人的日间照护、上门巡护服务能力。探索通过政府购买服务,对社会救助家庭中生活不能自理的残疾人提供必要的访视、居家照护服务。支持各乡(镇)养老服务机构完善服务功能,接收符合条件的视力、听力言语等老年残疾人。
4.完善残疾人社会保险。持续落实政府为重度残疾人代缴城乡居民基本养老保险费、落实符合条件的残疾人参加城乡居民基本医疗保险、对残疾人个体工商户和安置残疾人就业单位社会保险进行补贴等政策 ,帮助残疾人按规定参加基本养老和基本医疗保险,实现应保尽保。按照国家和省、市部署,认真落实企业职工基本养老保险参保人员病残津贴政策,灵活就业人员和农村转移城镇就业残疾人按规定参加企业职工基本养老保险。落实好将29项医疗康复项目纳入基本医保支付范围的政策,不断扩大支持基本医保的医疗康复项目范围。按规定做好重性精神病药物维持治疗参保患者门诊保障工作,将重性精神病药物维持治疗纳入门诊特殊疾病或参照住院进行管理和支付范围。支持就业残疾人依法参加失业保险,享受失业保险待遇。对自愿投保并符合农业保险政策规定的残疾人家庭种植养殖项目给予农业保险保费补贴。鼓励残疾人参加意外伤害、补充养老等商业保险。
5.完善残疾人社会福利制度和社会优待政策。继续完善困难残疾人生活补贴和重度残疾人护理补贴制度,落实补贴标准动态调整机制。结合本县实际,逐步扩大残疾人两项补贴对象范围,生活补贴覆盖范围向低保边缘家庭残疾人及其他生活困难残疾人延伸,护理补贴覆盖范围向三、四级智力、精神残疾人延伸。落实残疾儿童康复救助制度,确保残疾儿童得到及时有效的救治和康复,实现应救尽救。落实低收入残疾人家庭生活用水、电、气、暖优惠补贴政策和电信业务资费优惠政策。坚持省、市补助标准和要求及时发放残疾人机动轮椅车燃油补贴。按照有关规定落实残疾人乘坐公共交通工具乘车便利和优待政策,为残疾人携带辅助器具乘坐公共交通工具、出入公共场所提供便利。落实残疾人凭残疾人证办理免费公交卡优惠政策。落实残疾人驾驶机动车和公共停车场按比例设置残疾人专用停车位等政策。除举办体育赛事和商业性活动外,残疾人凭残疾人证可免费进入体育馆(场)、图书馆、博物馆、公园、美术馆、风景区等公共场所。加强残疾孤儿、事实无人抚养残疾儿童医疗、康复、教育等服务。加快建设精神卫生福利服务体系,为特殊困难精神残疾人提供康复、照护等服务。为低收入和重度残疾人残疾评定提供补贴和便利服务。
6.保障残疾人基本住房安全便利。优先解决低收入残疾人家庭住房安全问题。对符合条件的残疾人家庭优先安排公共租赁住房,不断改善残疾人居住条件。城镇保障性住房建设、农牧村危房改造统筹考虑残疾人无障碍需求。
7.落实残疾军人和伤残人民警察抚恤等优待政策。坚持普惠与优待叠加的原则,构建科学化残疾评鉴、制度化退役安置、规范化收治休养、标准化待遇的伤病残军人安置管理和服务优待体系。落实残疾军人抚恤金标准,妥善解决伤病残军人住房、医疗、生活、子女入学等现实困难。落实《军人抚恤优待条例》《伤残抚恤管理办法》,建立健全优待政策。促进残疾军人、伤残民警残疾评定标准与国家残疾人残疾分类和分级标准合理衔接,保证残疾军人、伤残民警、伤残国家机关工作人员等优先享受扶残助残政策待遇、普惠性社会保障和公共服务。
8.加强重大疫情等突发公共事件中对残疾人的保护。在公共卫生法规和突发公共事件应急预案中保障残疾人等重点人群。在应对重大疫情、自然灾害、安全事故等突发公共事件中加强对残疾人的保护。加强残疾人集中场所和残疾人服务机构安全保障和应急服务能力建设,在农牧村(社区)探索建立结对帮扶制度,协助残疾人更好应对突发灾害事故、及时疏散逃生。开展残疾人应急科普宣传培训,引导残疾人增强自救互救能力。

(二)促进残疾人就业创业,让残疾人生活更有尊严。
1.完善残疾人就业创业政策。根据政策要求,制定出台促进残疾人就业创业的意见和措施,保障残疾人服务、补贴奖励等相关资金投入。落实残疾人就业保障金制度,推进用人单位安排残疾人就业。落实中央组织部、中国残联等五部门印发《机关、事业单位、国有企业带头安排残疾人就业办法》(残联发〔2021〕51号)等有关法规政策,党政机关、事业单位、国有企业按比例安排残疾人就业。机关、事业单位、国有企业未按比例安排残疾人就业,且未采取缴纳残疾人就业保障金等其他方式履行法定义务的,不能参评先进单位,其主要负责同志不能参评先进个人。加强残疾人就业促进政策与社会保障政策的衔接,纳入低保范围的已就业残疾人可按规定在核算其家庭收入时扣减必要的就业成本,并在其家庭成员人均收入超过当地低保标准后给予一定时间的渐退期。
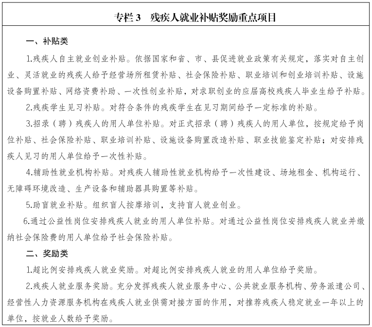
2.促进残疾人就业创业。落实残疾人就业创业支持政策,结合张掖市“情满陇原助残就业行动”,会同县人社部门积极帮助残疾人高质量就业。规范残疾人按比例就业年审并实现全国联网认证。落实残疾人集中就业单位税费优惠、政府优先采购等扶持政策,稳定残疾人集中就业。支持非营利性残疾人集中就业机构持续发展,在经营场地、设施设备、社会保险补贴、金融信贷等方面扶持残疾人自主创业、灵活就业,鼓励残疾人通过新就业形态实现就业。加大对残疾人辅助性就业机构的支持保障力度,组织智力、精神和重度肢体残疾人等就业更为困难的残疾人就近就便参加生产劳动、进行职业康复、实现社会融合。统筹现有公益性岗位,优先安排低收入家庭中符合岗位要求的残疾人及家属就业。开发适合残疾人就业或为残疾人服务的新职业。为残疾人特别是聋人参加职业技能培训、就业创业提供无障碍支持服务。支持手工制作等残疾妇女就业创业项目,鼓励残疾人参与文化产业。扶持残疾人亲属就业创业,实现零就业残疾人家庭至少有一人就业。积极搭建残疾人手工艺等技能展示和就业服务平台,组织残疾人参加国家和省、市、县残疾人职业技能竞赛。加大盲人按摩培训力度,指导支持持证盲人、残疾人,有条件的康复服务机构和卫生服务机构开设盲人按摩服务。拓宽残疾人特别是盲人在文化艺术、心理卫生和互联网服务等领域就业渠道。

3.提升残疾人职业素质和就业创业能力。落实《残疾人职业技能提升计划(2021-2025)》,组织实施五年助残技能培训计划,建立稳定投入机制,帮助有就业愿望和培训需求的残疾人普遍得到相应的职业素质培训、就业技能培训、岗位技能培训和创业培训。持续推进农牧村残疾人科技示范推广、实用技术培训工作,扶持创建辐射带动能力强,经营管理规范,具有一定规模的残疾人就业帮扶基地、家庭农场和种植养殖能手,带动残疾人稳定就业。挖掘和培育残疾人“技能大师”,鼓励符合条件的申报技能大师工作室建设项目。利用线上线下残疾人职业技能培训优质课程资源,广泛开展残疾人职业技能培训。落实残疾人职业技能培训保障和管理制度。
4.加强和改进残疾人就业服务。健全残疾人就业服务体系,充分发挥残疾人就业服务机构和各类公共就业服务平台、人力资源服务机构、社会组织作用,组织实施助残就业援助行动,为残疾人和用人单位提供全链条、专业化、精准化服务。为高校残疾毕业生建立就业帮扶工作台账,按照“一人一档”“一人一策”要求重点帮扶。将符合条件的就业困难残疾人纳入就业援助范围,持续开展“就业援助月”等专项就业服务活动。配备专业人员、加强经费保障。加快残疾人就业服务机构规范化建设。探索通过政府购买服务、劳务派遣等方式开展残疾人就业服务,拓宽服务渠道,扩大服务规模,提高服务质量。
5.保障残疾人平等就业权益。合理确定残疾人取得职业资格和公务员、事业单位人员等入职的体检条件,对于具备能够正常履行职责身体条件和心理素质的残疾人,依法保障其平等就业权益。用人单位应当为残疾职工提供适合其身心特点的劳动条件、劳动保护、无障碍及合理便利,在晋职、晋级、职称评定、社会保险、生活福利等方面给予平等待遇。消除对残疾人的就业歧视,创造更加包容、公平的就业环境。加强残疾人劳动权益保护,坚决防范和打击侵害残疾人劳动保障权益的行为。

(三)健全残疾人关爱服务体系,让残疾人生活更有品质。
1.加强残疾人健康服务。树立大健康理念,全面推进残疾人家庭医生签约服务,支持保障签约医生为残疾人提供基本医疗、公共卫生和健康管理等个性化服务。加强和改善残疾人基本医疗服务,为残疾人提供就医便利,维护残疾人平等就医权利。加强残疾人心理健康服务。关注残疾妇女健康,开展生殖健康服务。将残疾人健康状况、卫生服务需求与利用等纳入全县卫生服务调查,加强残疾人健康状况评估。
2.提升残疾人康复服务质量。根据残疾人基本康复服务目录,继续组织实施精准康复服务行动,促进康复服务市场化发展,提升康复服务质量,满足残疾人基本康复需求。推动实施天使康复(0—16岁)计划,落实残疾儿童康复救助制度,合理确定康复救助标准,增加康复服务供给,建立动态调整机制。按照残疾儿童康复服务规范、定点康复机构认定和管理办法,为残疾儿童提供及时高效的康复服务。落实《残疾人社区康复工作标准》和《精神障碍社区康复服务工作规范》,进一步强化社区康复工作。
3.扩大康复服务供给。健全残疾人康复中心和县、乡、村医疗卫生机构康复医疗服务体系,发挥中医药在康复中的独特优势,县级医院设置康复科室。完善残疾人康复设施,补齐残疾人康复设施短板,不断提高康复服务供给水平。加强医联体建设,实现医康养居相结合的新型服务模式。
4.加快发展康复辅助器具服务。鼓励实施公益性康复辅助器具适配项目,推广安全适用的基本型康复辅助器具。支持社会力量及医疗、康复、养老机构和残疾人教育、就业、托养机构开展辅助器具适配服务。全面落实残疾人基本辅助器具适配等服务支持政策。强化“传递爱心·循环使用”公益项目,增强“残联辅助器具便民服务站”的服务能力。加强基层辅助器具服务机构建设,支持有条件的乡镇残联建设辅助器具适配站点,搭建残疾人辅助器具适配服务网络平台,推进“互联网+辅助器具适配服务”。推广社区康复辅助器具租赁、回收、维修等服务。
5.加强残疾预防。推动落实《张掖市残疾预防行动计划(2021-2025年)》,结合残疾预防日、预防出生缺陷日、爱眼日、爱耳日、全国防灾减灾日等节点,开展残疾预防宣传教育,形成全人群、全生命周期的残疾预防意识。加强出生缺陷综合防治,构建覆盖城乡居民,涵盖婚前、孕前、孕期、新生儿期和儿童期各阶段的出生缺陷防治体系。继续针对先天性结构畸形等疾病实施干预救助项目,预防和减少出生缺陷、发育障碍致残。大力推进0-6岁儿童残疾筛查,建立筛查、诊断、康复救助衔接机制。夯实县、乡、村儿童保健服务网络,提升儿童致残性疾病早发现、早诊断、早干预、早康复能力和效果。实施慢性病预防干预措施,开展重大慢性病早诊早治,减少慢性病致残。开展社会心理服务和社区心理干预,预防和减少精神残疾发生。开展防盲治盲、防聋治聋工作,加强对麻风病等传染病和碘缺乏病、大骨节病等地方病的防控。加强安全生产、消防安全和交通安全管理,加强道路交通安全执法和安全防护设施建设,加快公共场所急救设备配备,提高自然灾害和火灾现场应急处置能力、突发事件紧急医学救援能力和院前急救能力,防止老年人、儿童意外伤害致残,减少因灾害、事故、职业伤害等致残。

6.健全残疾人教育体系。坚持立德树人,促进残疾儿童少年德智体美劳全面发展。组织实施特殊教育提升计划和春蕾助学行动计划,巩固残疾儿童义务教育基础。支持普通幼儿园接收残疾儿童。健全普通学校随班就读支持保障体系,发挥县残疾人教育专家委员会作用,实现适龄残疾儿童少年“一人一案”科学教育安置。着力发展以职业教育为重点的残疾人高中阶段教育,使完成义务教育且有意愿的残疾青少年都能接受适合的中等职业教育。对家庭经济困难的残疾学生落实教育资助政策。为残疾学生提供辅助器具、特殊学习用品、康复训练和无障碍等支持服务,为残疾学生参加各级各类考试提供合理便利。

7.提高残疾人公共文化服务供给能力。构建较为完善的无障碍文化服务体系,做好残疾人公共文化服务供给,激发残疾人参与公共文化热情,保障残疾人的文化权益,提升基本公共文化服务均等化水平。支持残疾人参加“书香陇原·阅读有我”“华夏书屋”试点等公共文化活动,利用好残疾人电子阅读平台,推动城乡残疾人无障碍共享“农家书屋”等公共资源。开展“残疾人文化季”等残疾人群众性文化活动,着力打造各具特色的残疾人群众性文化活动品牌。支持优秀文创产品开发、交流与展示,支持建设残疾人文创产业网络平台和销售平台。为残疾人提供盲文和有声读物等无障碍文化服务。支持创编、演出残疾人文化艺术作品,出版残疾人文化艺术丛书。发展特殊艺术,扶持特殊艺术人才和师资培养,组织参加第九届全省残疾人艺术汇演。
8.发展残疾人体育事业。落实主体责任,加快推进将残疾人体育服务纳入公共体育基本服务体系,推动公共体育设施为残疾人免费或低收费开放;加强基层残疾人自强健身示范点建设,完善残疾人训练设施。积极开展残健融合体育活动,丰富残疾人康复健身体育活动,鼓励基层组织残疾人参加各级各类全民健身活动。大力培养残疾人社会体育指导员,普及康复健身体育知识,推动残疾人康复健身体育身边化服务。发展残疾人竞技体育,组织参加全省第十一届残运会暨第五届特奥会和单项体育赛事。

9.大力发展残疾人慈善事业和服务产业。鼓励工会、共青团、妇联、残联、科协、慈善协会、红十字会等群团组织和社会组织、企事业单位等实施助残慈善项目。深入开展“青年志愿者助残阳光行动”“关心我的残疾人邻居”“牵着蜗牛去散步”等志愿服务关爱行动。生活服务业发展布局充分考虑残疾人需求,加快康复辅助器具、康复教育、托养照护、生活服务、无障碍、文化休闲等残疾人服务业发展,满足残疾人多元、多层次品质生活需求。采取政府购买服务、政府和社会资本合作等方式,加快培育助残社会服务组织和企业,吸引更多社会力量和市场主体参与残疾人服务产业。
10.加强残疾人服务标准化和行业管理。完善残疾人基本公共服务项目的设施建设、功能布局、施工规范、设备配置、人员配备、服务流程、管理规范等软硬件,加强设施设备共建共享。强化残疾人服务行业管理,全面开展绩效评价,支持残疾人和残疾人亲属参与评价。在场地、设备、技术等方面扶持各类残疾人服务机构发展,优先扶持公益性、普惠性残疾人服务机构,支持服务机构连锁化、品牌化运营。开展残疾人服务需求评估和服务资源调查,为残疾人提供适合的产品和服务。严格规范残疾评定和残疾人证核发管理,全面推行使用残疾人证电子证照,实现“跨省通办”。
(四)保障残疾人平等权利,让残疾人发展环境更加友好。
1.提高残疾人事业法治化水平。落实宪法、民法典等关于保障残疾人权益的规定,健全并落实残疾人权益保障的法律法规。将残疾人保障法等相关法律法规宣传教育纳入全县“八五”法治宣传教育规划重点内容,落实“谁执法、谁普法”普法责任制,加强全媒体普法宣传力度。配合县人大、政协开展残疾人保障法等法律法规执法检查、视察和调研,推动落实涉及残疾人权益的专项特惠政策和优惠扶助规定。
2.强化残疾人法律服务和权益维护。开展残疾人尊法学法守法用法专项行动。将残疾人作为公共法律服务的重点对象,完善公共法律服务平台无障碍功能。贯彻落实《中华人民共和国法律援助法》,提升残疾人法律援助质量,完善残疾人法律援助工作机制。加强对残疾人的司法救助和法律援助,方便残疾人诉讼。残疾人在申请追索赡养费、抚养费、劳动报酬、工伤赔偿、抚恤金,办理司法鉴定、公证等法律事务,符合法律援助条件的,法律援助机构应当优先给予法律援助。接受法律援助的残疾人提起诉讼或者仲裁的,人民法院和仲裁机构应当按照国家有关规定减免诉讼费或者缓交仲裁费。大力培养助残公益律师队伍,有效开展法律援助志愿者助残行动。完善残疾人诉求表达、利益协调、权益保障等信访维权机制。发挥12345政务服务热线和网络信访平台作用,健全残疾人权益维护应急处置机制。坚决打击侵害残疾人合法权益的违法犯罪行为。不断拓宽残疾人和残疾人组织民主参与、民主协商渠道,有效保障残疾人的知情权、参与权、表达权、监督权,支持残疾人、残疾人亲友和残疾人工作者进入县、乡人大及政协行列并提供履职便利。
3.提升无障碍设施建设管理水平。将无障碍环境建设纳入城乡建设规划,新建设施严格执行国家和省市无障碍相关法规标准。提高城市交通服务水平和能力,将无障碍环境建设纳入文明城市和智慧城市创建、乡村振兴建设的重要内容。在乡村建设行动、城镇老旧小区改造和居住社区建设中统筹推进无障碍设施建设和改造。城市道路、公共交通、社区服务设施、公共服务设施和残疾人服务设施、残疾人集中就业单位等加快开展无障碍设施建设和改造。组织实施“十四五”时期残疾人家庭无障碍改造计划,加大残疾人家庭无障碍改造力度。建立完善无障碍环境建设督导促进工作机制,开展无障碍环境示范县、乡(镇)、村(社区)达标验收工作。提高无障碍设施规划建设管理水平,加强对无障碍设施的日常维护和管理,加大对占用、破坏无障碍设施等行为的处罚力度。开展无障碍环境建设知识宣传普及活动,提高全社会无障碍环境意识及参与程度,保障残疾人、老年人等通行安全和使用便利。
4.加快发展信息无障碍。将信息无障碍建设纳入数字社会、数字政府、智慧城市建设的重要组成部分,纳入文明城市创建测评指标。完善无障碍设施相关使用信息或指示标志,推进智能化信息无障碍产品应用。发挥政府购买服务在引导残疾人使用信息无障碍产品和服务方面的作用,不断完善县政府门户网站、政务服务平台、网上办事大厅和公共服务网站无障碍建设。推广在公共服务机构和公共场所为残疾人提供语音、文字提示、国家通用手语、国家通用盲文等信息交流服务,建设方便听力言语残疾人使用的紧急呼叫与显示系统。推动公共服务互联网网站、移动互联网应用程序(APP)和自助公共服务设备的无障碍改造,鼓励电视台新闻类电视节目加配手语解说,政府新闻发布会增加手语服务,推进电视栏目加配字幕。促进信息无障碍国家标准推广应用,推进适应残疾人需求的智能化信息无障碍服务。

5.加强基础设施和信息化建设。鼓励采取公办民营、政府购买服务等方式,引导和支持社会力量参与建设残疾人服务设施,促进服务设施规范运营和发挥效益。鼓励将政府投资建设的残疾人服务设施无偿或低价提供给公益性、普惠性残疾人服务机构使用。乡(镇)、农牧村(社区)为残疾人服务提供场地保障。推动县政务服务“一网通办”平台和社会保障卡等加载残疾人基本公共服务功能,建立线上线下相结合的残疾人服务体系,推动数字化服务在助残中的普惠应用。完善残疾人口基础数据,实现助残服务信息数据互联共享,改进残疾人服务需求和服务供给调查统计,加强残疾人服务大数据建设和社会化发展。

6.促进残疾人事业城乡协同发展。乡村建设行动中加强和改善残疾人服务,加快补足农牧村残疾人医疗、康复、托养、照护、教育、社会保障和残疾预防等短板。强化县域残疾人综合服务能力,把乡(镇)建成服务农牧村残疾人的区域中心,城镇残疾人基本公共服务逐步覆盖常住人口。引导鼓励城镇残疾人服务资源向乡村延伸,辐射服务农牧村残疾人。鼓励创新残疾人保障和发展措施,支持自治县残疾人事业高质量发展。
7.增强基层为残疾人服务的能力。将残疾人公共服务纳入县、乡(镇)政府公共服务事项清单和村(社区)工作事项清单。实施县域残疾人服务能力提升行动,建设县、乡、村三级联动互补的基层残疾人服务网络,明确残疾人基本公共服务标准。开展残疾人基本状况调查和需求评估,加强服务资源统筹。乡(镇)探索建立“阳光家园”“残疾人之家”等服务机构,开展集中照护、日间照料、社区康复、辅助性就业等服务。将残疾人服务纳入城乡社区治理和服务体系建设,将扶残助残纳入村规民约,扎实推进农牧村(社区)残疾人协会、服务平台建设和志愿助残服务,打造残疾人家门口服务综合体模式。农牧村(社区)将残疾人作为重点服务对象,加强走访探视,根据残疾人需求,协助政府做好集中照护、日间照料、居家服务、邻里互助、安全提示、辅助性就业、社会工作等服务,实现“乡乡有机构、村村有服务”。针对残疾人特殊困难和需求,开展上门办、网上办、就近办、一次办等便利化服务,实现辖区残疾人联系服务全覆盖,鼓励支持各类社会组织在城乡社区开展助残服务。发现侵犯残疾人合法权益的违法犯罪行为,及时报告上级残联组织和有关部门,采取有效措施加以解决。
8.发挥好残疾人组织作用。深入推进残联系统改革,创新服务,增强活力。加强基层工作力量,配齐配强基层残联领导班子,强化县、乡残联建设,实现农牧村(社区)残协全覆盖。通过专兼挂等多种方式增强残疾人工作力量,配齐残联专职领导干部,选优兼职残联干部。严格残联班子配备残疾人干部要求,抓好干部培养选拔工作,培养高素质残联干部队伍。组织落实残协专职委员素质三年提升计划,逐步提高残协专职委员待遇,完善公益性岗位专职委员续聘办法,切实增强履职能力。加强各残疾人专门协会建设,保证办公场所、活动阵地、工作经费和办公设备充足完备,鼓励支持残疾人各专门协会承接政府购买助残服务项目,主动发挥“代表、服务、维权、监督”职能。广大残疾人工作者要恪守职业道德,提高专业素质,全心全意为残疾人服务。
9.营造残疾人事业高质量发展的文明社会环境。坚持以社会主义核心价值观为引领,厚植残疾人事业发展的思想文化基础。弘扬人道主义精神和扶残助残传统美德,营造理解、尊重、关心、帮助残疾人的文明和谐社会氛围。加强残疾人事业全媒体传播能力建设,支持县融媒体中心、广播电视台开设残疾人专题节目;加强残疾人先进典型培育和宣传,开展“全国助残日”“国际残疾人日”等主题宣传活动,引导和激发残疾人对待生活和工作的积极性、主动性、创造性。
四、保障措施
(一)坚持党的领导。始终坚持党对残疾人工作的领导,确保习近平总书记关于残疾人事业的重要指示批示精神和党中央、国务院决策部署及省、市安排要求有效落实,为残疾人事业发展提供坚强政治保障。完善党委领导、政府负责、部门协同、社会参与、市场推动、残疾人组织充分发挥作用的领导体制和工作机制,发挥县政府残疾人工作委员会统筹协调作用,每年召开1—2次会议,研究解决残疾人事业发展中的重要问题,各成员单位职责明确,分工协作、履职尽责,形成协同高效的治理效能。
(二)健全投入机制。按规定保障好残疾人事业经费,落实县政府每年从福彩、体彩公益金留成中分别提取10%,用于残疾人康复、教育、维权、专项救助和体育事业。建立稳定的残疾筛查和残疾人康复服务保障经费机制。对建成通过验收且依法登记投入运营的县内残疾人康复托养、日间照料中心,享受社会办非营利性养老服务机构和床位补贴的优惠政策。落实残疾人事业金融、税收等支持政策,吸引社会资本、慈善捐赠等资金,形成多渠道、多元化投入机制。构建完善的预算绩效管理体系,管好用好项目资金,确保项目实施效果好,残疾人满意度高。
(三)加强人才培养。加强残疾人服务从业人员职业能力建设和职称评定,加快培养残疾人康复、教育、就业、托养照护、文化体育、社会工作等专业人才队伍,着力解决专业技术人才短缺问题。深入学习贯彻习近平新时代中国特色社会主义思想,以政治建设为统领,落实党的建设、全面从严治党各项任务,进一步增强“四个意识”、坚定“四个自信”、做到“两个维护”,履行好“代表、服务、管理”职能,为残疾人排忧解难。
(四)强化评估考核。实施好本规划是全县各级政府和全社会的责任,要发挥规划的导向和统领作用,把规划的实施情况纳入督查、考核、审计等内容,强化评估结果运用。县政府残疾人工作委员会及有关部门要对规划实施情况进行年度监测、中期评估和总结评估,以及开展第三方评估和社会满意度调查,及时发现和解决规划实施中出现的问题。各有关部门要根据职责分工认领任务、细化措施,制定配套实施方案,全面抓好规划的贯彻落实。